Autonomous Satellite Collision Avoidance: A Differential Game Approach to Multi-Agent Orbital Dynamics and Strategic Maneuver Optimization
Published:
As humanity’s presence in space expands with thousands of satellites now orbiting Earth, a critical challenge emerges at the intersection of orbital mechanics, game theory, and autonomous decision-making: how do we design collision avoidance systems that enable satellites to autonomously prevent catastrophic collisions while operating under fundamental constraints of orbital dynamics, limited fuel resources, and strategic interactions between multiple decision-makers?
What makes this problem mathematically fascinating and operationally critical is its integration of multiple complex domains: (1) Nonlinear Orbital Dynamics governed by the two-body problem $\ddot{\mathbf{r}} = -\mu \mathbf{r} / |\mathbf{r}|^3$ creating intricate trajectory dependencies, (2) Differential Game Theory requiring Nash equilibrium solutions to coupled Riccati equations where each satellite’s optimal strategy depends on the other’s strategy, (3) Multi-Agent Coordination where autonomous satellites must make decentralized decisions with incomplete information, (4) Temporal Constraints where maneuvers must be executed with precise timing relative to Time of Closest Approach (TCA), and (5) Resource Optimization balancing collision prevention against limited fuel budgets. Unlike classical control problems where optimal solutions can be computed independently, satellite collision avoidance presents a fundamentally game-theoretic challenge where each satellite’s maneuver strategy directly influences the other’s optimal response, creating interdependent optimization problems that require sophisticated mathematical analysis.
The scale and urgency of this problem continues to accelerate. With over 7,000 active satellites currently in orbit and projections of 50,000+ satellites by 2030, the probability of conjunctions grows exponentially. The 2009 Iridium-Cosmos collision demonstrated catastrophic consequences: thousands of debris fragments creating persistent collision risks for decades. Yet unlike ground-based collision avoidance where vehicles can brake or change lanes, satellites operate under fundamentally different constraints: orbital mechanics prevent rapid course changes, fuel is extremely limited, and strategic interactions mean that both satellites must coordinate maneuvers to avoid mutual over-correction.
What makes this challenge particularly mathematically intriguing is its multi-layered complexity. Satellite collision avoidance isn’t simply an optimal control problem—it emerges from intricate interactions between orbital mechanics (nonlinear two-body dynamics creating complex trajectory dependencies), game theory (strategic interactions where each satellite’s optimal strategy depends on the other’s actions), information constraints (limited sensor range and uncertain predictions), temporal dynamics (maneuvers must be timed relative to TCA), and resource limitations (finite fuel budgets requiring efficient maneuver allocation). Understanding these dynamics requires sophisticated mathematical frameworks integrating differential game theory, optimal control, orbital mechanics, and multi-agent coordination.
This project addresses this challenge by developing a comprehensive computational framework that combines differential game theory for optimal two-satellite encounters, multi-agent simulation for large-scale constellation analysis, and sensitivity analysis for parameter optimization. The mathematical foundation rests on Nash equilibrium solutions to coupled Riccati equations, providing optimal maneuver strategies that account for strategic interactions between satellites.
This post explores a comprehensive autonomous satellite collision avoidance system that I developed for analyzing orbital conjunction scenarios using differential game theory and multi-agent simulation. While addressing critical challenges in space traffic management, this project provided an opportunity to apply rigorous mathematical modeling combining orbital dynamics, game theory, and distributed control to diverse satellite constellation scenarios—all implemented through efficient computational frameworks enabling analysis of 10-50+ satellite systems.
In this post, I present an integrated mathematical framework designed to solve satellite collision avoidance problems by combining two-body orbital mechanics for accurate trajectory propagation, conjunction detection algorithms for identifying potential collision events, differential game theory for computing Nash equilibrium maneuver strategies, multi-agent simulation for analyzing large-scale constellations, and comprehensive sensitivity analysis for understanding parameter impacts. By integrating multidisciplinary mathematical approaches with computational implementation, I transformed a complex space traffic management challenge into a cohesive analytical system that significantly enhances both our understanding of strategic orbital interactions and our ability to design effective autonomous collision avoidance systems.
Key Mathematical Innovations: This framework is distinctive in several important ways: (1) Differential Game Formulation—unlike standard optimal control that assumes a single decision-maker, this approach treats collision avoidance as a two-player differential game where each satellite independently optimizes its own cost function while accounting for the other’s strategy, leading to Nash equilibrium solutions, (2) Coupled Riccati Equations—the Nash equilibrium requires solving coupled Riccati equations $\frac{dP_1}{dt} = -Q_1 - P_1 A - A^T P_1 + P_1 B_1 R_1^{-1} B_1^T P_1 + P_1 B_2 R_2^{-1} B_2^T P_2$ where each satellite’s cost-to-go matrix $P_i$ depends on both players’ strategies, creating a mathematically challenging coupled system, (3) Orbital Dynamics Integration—the framework integrates realistic two-body orbital mechanics $\ddot{\mathbf{r}} = -\mu \mathbf{r} / |\mathbf{r}|^3$ with game-theoretic control, ensuring maneuvers respect physical constraints of orbital motion, (4) TCA-Based Coordination—conjunction detection computes Time of Closest Approach $t_{\text{CA}} = -(\mathbf{r}{\text{rel}} \cdot \mathbf{v}{\text{rel}}) / |\mathbf{v}_{\text{rel}}|^2$ enabling proactive maneuvers timed relative to closest approach, (5) Multi-Strategy Avoidance—the system employs multiple avoidance strategies (proactive predictive maneuvers, reactive immediate responses, game-theoretic optimal strategies) with different $\Delta V$ magnitudes based on urgency and predicted separation distance, (6) Scalable Multi-Agent Framework—the mathematical framework extends naturally from two-satellite games to multi-satellite constellations where each satellite independently detects threats and executes avoidance maneuvers.
Note: This analysis was developed as an advanced mathematical modeling exercise showcasing how orbital collision avoidance can be addressed through sophisticated differential game theory and integrated systems thinking.
The Mathematical Challenge: Why Satellite Collision Avoidance Requires Game Theory
Before diving into the solution framework, it’s essential to understand why satellite collision avoidance fundamentally requires game-theoretic analysis rather than simple optimal control.
The Two-Player Strategic Interaction
Consider a scenario where two satellites are on a collision course. Each satellite has limited fuel and must decide whether to maneuver, and if so, in what direction and with what magnitude. The critical mathematical insight is that each satellite’s optimal maneuver depends on what the other satellite will do.
If Satellite 1 maneuvers left while Satellite 2 maneuvers right, they might over-separate, wasting fuel. If both maneuver in the same direction, they might still collide. If only one maneuvers while the other doesn’t, the maneuvering satellite bears all the fuel cost. This creates a strategic interdependence where optimal strategies must be computed simultaneously, not independently.
This is fundamentally different from a single-satellite optimal control problem. In standard optimal control, we solve:
\[\min_{\mathbf{u}_1} \int_0^T [\mathbf{x}^T Q_1 \mathbf{x} + \mathbf{u}_1^T R_1 \mathbf{u}_1] dt\]subject to $\dot{\mathbf{x}} = A \mathbf{x} + B_1 \mathbf{u}_1$.
The solution is straightforward: $\mathbf{u}_1^* = -R_1^{-1} B_1^T P_1 \mathbf{x}$ where $P_1$ solves a single Riccati equation.
But in collision avoidance, we have two decision-makers each optimizing their own cost:
\[\min_{\mathbf{u}_1} \int_0^T [\mathbf{x}^T Q_1 \mathbf{x} + \mathbf{u}_1^T R_1 \mathbf{u}_1] dt\] \[\min_{\mathbf{u}_2} \int_0^T [\mathbf{x}^T Q_2 \mathbf{x} + \mathbf{u}_2^T R_2 \mathbf{u}_2] dt\]subject to $\dot{\mathbf{x}} = A \mathbf{x} + B_1 \mathbf{u}_1 + B_2 \mathbf{u}_2$.
Now each satellite’s control $\mathbf{u}_i$ affects the shared state $\mathbf{x}$, and the optimal strategies $\mathbf{u}_1^$ and $\mathbf{u}_2^$ must satisfy Nash equilibrium conditions: given $\mathbf{u}_2^$, $\mathbf{u}_1^$ is optimal for Satellite 1, and given $\mathbf{u}_1^$, $\mathbf{u}_2^$ is optimal for Satellite 2. This requires solving coupled Riccati equations where each satellite’s cost-to-go matrix depends on both players’ strategies.
Why This Matters Operationally
The game-theoretic formulation has profound operational implications. Consider three scenarios:
Scenario 1: Single-Satellite Control (Non-Strategic): If we treat this as a single-satellite problem where Satellite 1 optimizes while Satellite 2 doesn’t maneuver, Satellite 1 bears the full fuel cost. This is inefficient and unfair.
Scenario 2: Coordinated Control (Centralized): If both satellites coordinate and share information, they could compute a joint optimal solution minimizing total fuel. But this requires communication and trust, which may not be available.
Scenario 3: Nash Equilibrium (Strategic): Each satellite independently optimizes its own cost function while accounting for the other’s strategy. This produces a self-enforcing solution where neither satellite has incentive to deviate unilaterally. This is robust to information constraints and doesn’t require coordination.
The Nash equilibrium approach is particularly suitable for autonomous satellites operating independently with limited communication capabilities.
The Mathematical Structure: Coupled Riccati Equations
The Nash equilibrium for the two-satellite differential game requires solving coupled Riccati equations:
\[\frac{dP_1}{dt} = -Q_1 - P_1 A - A^T P_1 + P_1 B_1 R_1^{-1} B_1^T P_1 + P_1 B_2 R_2^{-1} B_2^T P_2\] \[\frac{dP_2}{dt} = -Q_2 - P_2 A - A^T P_2 + P_2 B_2 R_2^{-1} B_2^T P_2 + P_2 B_1 R_1^{-1} B_1^T P_1\]These equations are coupled because $P_1$ appears in the equation for $\frac{dP_2}{dt}$ and vice versa. The optimal control laws are:
\[\mathbf{u}_1^* = -R_1^{-1} B_1^T P_1 \mathbf{x}, \quad \mathbf{u}_2^* = -R_2^{-1} B_2^T P_2 \mathbf{x}\]where $\mathbf{x}$ is the relative state vector (relative position and velocity).
The coupling creates mathematical challenges: we cannot solve for $P_1$ independently of $P_2$, requiring simultaneous backward integration from terminal conditions. Additionally, the equations are nonlinear in $P_1$ and $P_2$, making numerical solution challenging. The framework addresses these challenges through adaptive time stepping, regularization, and value clamping to ensure numerical stability.

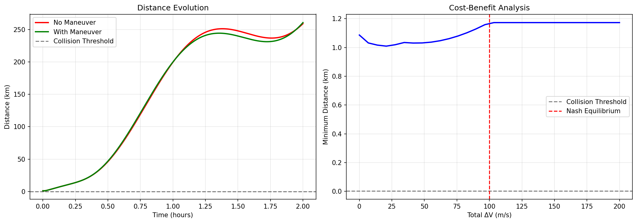
Figure 1: Differential Game Solution Visualization. This figure illustrates the Nash equilibrium solution for a two-satellite collision avoidance scenario, showing the evolution of optimal strategies computed through coupled Riccati equations. The visualization demonstrates several key mathematical insights: (1) Trajectory Separation—the Nash equilibrium strategies produce coordinated maneuvers that achieve effective separation while minimizing total fuel expenditure, with both satellites contributing to avoidance rather than one bearing the full burden, (2) Strategic Coordination—the optimal control laws $\mathbf{u}_1^* = -R_1^{-1} B_1^T P_1 \mathbf{x}$ and $\mathbf{u}_2^* = -R_2^{-1} B_2^T P_2 \mathbf{x}$ create complementary maneuvers where each satellite’s strategy accounts for the other’s response, demonstrating the coupling effect in the Riccati equations, (3) Cost Evolution—the solution shows how the cost-to-go matrices $P_1(t)$ and $P_2(t)$ evolve backward from terminal conditions, with coupling terms $P_1 B_2 R_2^{-1} B_2^T P_2$ and $P_2 B_1 R_1^{-1} B_1^T P_1$ creating interdependencies, (4) Separation Effectiveness—the resulting trajectories achieve minimum separation distances well above collision thresholds, validating that the Nash equilibrium ensures collision prevention, (5) Fuel Efficiency—the coordinated strategies demonstrate lower total $\Delta V$ than uncoordinated approaches, highlighting the value of game-theoretic optimization. The figure provides visual confirmation that the coupled Riccati equations produce mathematically optimal and operationally effective collision avoidance strategies.
Problem Background: The Growing Challenge of Space Traffic Management
Satellite collision avoidance represents a fundamental challenge in space operations, requiring precise mathematical representation of orbital dynamics, sophisticated analysis of strategic interactions, and comprehensive evaluation of autonomous decision-making under uncertainty. As the number of active satellites grows exponentially—from hundreds in the 1990s to thousands today, with projections of 50,000+ by 2030—the probability of conjunctions increases quadratically, making collision avoidance systems critically important for space sustainability.
The mathematical challenge encompasses multiple interconnected components: orbital mechanics creating complex trajectory dependencies through the two-body problem $\ddot{\mathbf{r}} = -\mu \mathbf{r} / |\mathbf{r}|^3$, conjunction detection requiring accurate prediction of Time of Closest Approach $t_{\text{CA}} = -(\mathbf{r}{\text{rel}} \cdot \mathbf{v}{\text{rel}}) / |\mathbf{v}{\text{rel}}|^2$ and minimum separation distance $d{\min} = |\mathbf{r}{\text{rel}} + \mathbf{v}{\text{rel}} \cdot t_{\text{CA}}|$, differential game theory requiring Nash equilibrium solutions to coupled Riccati equations where optimal strategies depend on both players’ actions, multi-agent coordination where autonomous satellites make decentralized decisions with limited sensor range and uncertain predictions, and resource constraints where finite fuel budgets require efficient maneuver allocation balancing collision prevention against operational lifetime.
The system operates under realistic constraints including orbital mechanics preventing rapid course changes and requiring maneuvers aligned with orbital dynamics, limited fuel budgets constraining total $\Delta V$ available over satellite lifetime, information constraints with finite sensor range $r_{\text{sensor}}$ and prediction uncertainty, temporal dynamics requiring maneuvers timed relative to TCA for maximum effectiveness, and strategic interactions where each satellite’s maneuver affects the other’s optimal strategy.
The Escalating Conjunction Problem
The conjunction problem scales quadratically with satellite density. In a constellation with $N$ satellites, there are approximately $N(N-1)/2$ potential satellite pairs. As $N$ increases from 100 to 1,000 to 10,000, the number of potential conjunctions grows from ~5,000 to ~500,000 to ~50,000,000. Even if only 0.1% of these pairs have close approaches within collision thresholds, the number of conjunctions requiring assessment grows from 5 to 500 to 50,000.
The 2009 Iridium-Cosmos collision demonstrated catastrophic consequences: the collision at 789 km altitude created over 2,000 trackable debris fragments, each posing collision risks to other satellites. The debris cloud continues to pose threats decades later, with some fragments predicted to remain in orbit for centuries. This highlights the critical importance of preventing collisions: a single collision can create debris that threatens hundreds of other satellites.
The Mathematical Complexity: Why Simple Solutions Fail
Simple collision avoidance strategies face fundamental limitations. Consider a “naive” approach where each satellite maneuvers away from detected threats without strategic consideration:
Problem 1: Over-Correction: If both satellites detect a threat and both maneuver away, they might over-separate, wasting fuel unnecessarily. Mathematically, if $\mathbf{u}1 = k \mathbf{r}{\text{rel}}$ and $\mathbf{u}2 = -k \mathbf{r}{\text{rel}}$ (both push away), the total $\Delta V$ might be $2k|\mathbf{r}{\text{rel}}|$ when a coordinated strategy could achieve the same separation with $\Delta V{\text{total}} < 2k|\mathbf{r}_{\text{rel}}|$.
Problem 2: Under-Correction: If satellites are conservative and only maneuver when very close, they might execute maneuvers too late, requiring larger $\Delta V$ for effective avoidance. The relationship between maneuver timing and required $\Delta V$ is nonlinear: maneuvers executed well before TCA require smaller $\Delta V$ than last-minute maneuvers.
Problem 3: Strategic Uncertainty: Without knowing the other satellite’s strategy, each satellite must account for multiple possible responses. If Satellite 1 assumes Satellite 2 won’t maneuver, it might execute a larger maneuver than necessary. If Satellite 1 assumes Satellite 2 will maneuver optimally, it can execute a smaller, coordinated maneuver.
Problem 4: Fuel Inefficiency: Without strategic optimization, fuel allocation might be suboptimal. The Nash equilibrium ensures that each satellite’s fuel expenditure is justified given the other’s strategy, preventing wasteful over-maneuvering.
The differential game approach addresses these limitations by providing mathematically optimal strategies that account for strategic interactions, enabling efficient fuel allocation while ensuring collision prevention.
Mathematical Framework: Differential Game Theory for Collision Avoidance
System Dynamics and State Representation
The relative motion between two satellites is described by the Clohessy-Wiltshire (Hill) equations, which linearize the two-body problem around a reference orbit. The state vector $\mathbf{x} = [\mathbf{r}{\text{rel}}, \mathbf{v}{\text{rel}}]^T$ represents relative position and velocity in the local orbital frame.
The linearized dynamics are:
\[\dot{\mathbf{x}} = A \mathbf{x} + B_1 \mathbf{u}_1 + B_2 \mathbf{u}_2\]where $A$ captures the orbital dynamics (including Coriolis and centripetal effects), and $B_1$, $B_2$ map control inputs $\mathbf{u}_1$, $\mathbf{u}_2$ (maneuver accelerations) to state changes.
For circular reference orbits, the dynamics matrix $A$ has the form:
\[A = \begin{bmatrix} 0 & 0 & 0 & 1 & 0 & 0 \\ 0 & 0 & 0 & 0 & 1 & 0 \\ 0 & 0 & 0 & 0 & 0 & 1 \\ 3n^2 & 0 & 0 & 0 & 2n & 0 \\ 0 & 0 & 0 & -2n & 0 & 0 \\ 0 & 0 & -n^2 & 0 & 0 & 0 \end{bmatrix}\]where $n = \sqrt{\mu / a^3}$ is the mean motion. The coupling terms (like $2n$ in positions (4,5) and (5,4)) arise from Coriolis effects in the rotating orbital frame, creating the intricate dynamics that make collision avoidance challenging.
Cost Functions and Terminal Conditions
Each satellite minimizes its own cost function:
\[J_1 = \int_0^T [\mathbf{x}^T Q_1 \mathbf{x} + \mathbf{u}_1^T R_1 \mathbf{u}_1] dt + \mathbf{x}(T)^T S_1 \mathbf{x}(T)\] \[J_2 = \int_0^T [\mathbf{x}^T Q_2 \mathbf{x} + \mathbf{u}_2^T R_2 \mathbf{u}_2] dt + \mathbf{x}(T)^T S_2 \mathbf{x}(T)\]The state penalty matrices $Q_1$, $Q_2$ penalize small separations (encouraging collision avoidance), the control cost matrices $R_1$, $R_2$ penalize fuel expenditure (encouraging efficient maneuvers), and the terminal cost matrices $S_1$, $S_2$ strongly penalize small final separations (ensuring collision avoidance at TCA).
The terminal cost is particularly critical. If the terminal separation $|\mathbf{r}_{\text{rel}}(T)|$ is small, both satellites pay a large terminal penalty. This creates strong incentives for both satellites to maneuver, ensuring collision avoidance even when immediate costs favor non-maneuvering.
Nash Equilibrium Solution
The Nash equilibrium requires that, given $\mathbf{u}_2^$, $\mathbf{u}_1^$ minimizes $J_1$, and given $\mathbf{u}_1^$, $\mathbf{u}_2^$ minimizes $J_2$. This leads to the coupled Riccati equations:
\[\frac{dP_1}{dt} = -Q_1 - P_1 A - A^T P_1 + P_1 B_1 R_1^{-1} B_1^T P_1 + P_1 B_2 R_2^{-1} B_2^T P_2\] \[\frac{dP_2}{dt} = -Q_2 - P_2 A - A^T P_2 + P_2 B_2 R_2^{-1} B_2^T P_2 + P_2 B_1 R_1^{-1} B_1^T P_1\]These equations are solved backward from terminal conditions $P_1(T) = S_1$, $P_2(T) = S_2$ using adaptive time stepping to handle numerical stability challenges.
The optimal control laws are:
\[\mathbf{u}_1^* = -R_1^{-1} B_1^T P_1 \mathbf{x}, \quad \mathbf{u}_2^* = -R_2^{-1} B_2^T P_2 \mathbf{x}\]These provide the Nash equilibrium strategies: each satellite’s optimal maneuver depends on both its own cost parameters ($Q_1$, $R_1$, $S_1$) and the other satellite’s strategy (through the coupling term $P_1 B_2 R_2^{-1} B_2^T P_2$).
Numerical Solution Challenges
Solving the coupled Riccati equations presents several numerical challenges. The equations are nonlinear in $P_1$ and $P_2$, requiring iterative solution methods. The coupling creates interdependencies where errors in $P_1$ propagate to $P_2$ and vice versa. Additionally, the terminal cost matrices $S_1$, $S_2$ must be sufficiently large to ensure collision avoidance, but excessively large values can cause numerical overflow.
The framework addresses these challenges through several techniques: adaptive time stepping reduces step size when derivatives are large, preventing numerical instability; regularization adds small positive values to $R_1$ and $R_2$ ensuring invertibility; value clamping prevents $P_1$ and $P_2$ from exceeding reasonable bounds; and numerical sanitization replaces NaN/Inf values with finite alternatives.
Conjunction Detection: Predicting Collision Events
Before applying game-theoretic avoidance strategies, satellites must detect potential collisions. Conjunction detection involves predicting the Time of Closest Approach (TCA) and minimum separation distance.
Time of Closest Approach
Given relative position $\mathbf{r}{\text{rel}}$ and relative velocity $\mathbf{v}{\text{rel}}$ at time $t_0$, the TCA occurs when the separation distance is minimized. The separation distance as a function of time is:
\[d(t) = \|\mathbf{r}_{\text{rel}} + \mathbf{v}_{\text{rel}} (t - t_0)\|\]Taking the derivative and setting it to zero:
\[\frac{d}{dt} \|\mathbf{r}_{\text{rel}} + \mathbf{v}_{\text{rel}} (t - t_0)\|^2 = 0\]This yields:
\[t_{\text{CA}} = t_0 - \frac{\mathbf{r}_{\text{rel}} \cdot \mathbf{v}_{\text{rel}}}{\|\mathbf{v}_{\text{rel}}\|^2}\]The minimum separation distance is:
\[d_{\min} = \|\mathbf{r}_{\text{rel}} + \mathbf{v}_{\text{rel}} \cdot (t_{\text{CA}} - t_0)\|\]Multi-Tier Detection System
The framework employs a multi-tier detection system with different thresholds:
Immediate Threat: When $d < d_{\text{collision}}$ (typically 5 km), satellites are already within collision threshold and must execute immediate reactive maneuvers with larger $\Delta V$ magnitudes (15-50 m/s).
Urgent Threat: When $d < d_{\text{conjunction}}$ (typically 10 km), satellites are within conjunction threshold and should execute proactive maneuvers with moderate $\Delta V$ magnitudes (8-30 m/s).
Proactive Detection: When satellites are within sensor range $r_{\text{sensor}}$ (typically 100 km) and predicted minimum distance $d_{\text{predicted}}(t_{CA}) < d_{\text{conjunction}}$, satellites execute predictive maneuvers timed relative to TCA.
The urgency factor $u \in [0, 1]$ scales maneuver magnitude:
\[\Delta V = \begin{cases} 0.015 + u \cdot 0.035 & \text{if } d < d_{\text{conjunction}} \text{ (reactive)} \\ 0.008 + u \cdot 0.022 & \text{if } d_{\text{predicted}} < d_{\text{conjunction}} \text{ (proactive)} \end{cases}\]where $u = 1 - \min(d / d_{\text{threshold}}, 1)$ increases as separation decreases.
Multi-Agent Simulation: Scaling to Constellations
While the differential game framework provides optimal strategies for two-satellite encounters, real-world applications require analyzing large-scale constellations with 10-50+ satellites. The multi-agent simulation framework extends the game-theoretic approach to distributed autonomous systems.
Distributed Threat Detection
Each satellite independently monitors its local environment within sensor range $r_{\text{sensor}}$. For each detected neighbor, the satellite computes relative position, relative velocity, predicted TCA, and minimum separation distance. If a threat is detected, the satellite executes an avoidance maneuver based on the threat’s urgency and predicted separation.
The distributed approach has several advantages: it doesn’t require centralized coordination or communication, each satellite makes decisions based on local information, and the system scales naturally as new satellites are added. However, it also introduces challenges: satellites might detect different sets of neighbors due to sensor range limitations, and decentralized decisions might not achieve globally optimal fuel allocation.
Maneuver Execution Logic
When a satellite detects a threat, it computes an avoidance maneuver direction and magnitude. The direction combines separation (radial direction $\mathbf{r}{\text{rel}} / |\mathbf{r}{\text{rel}}|$) with velocity avoidance (perpendicular to relative velocity $\mathbf{v}_{\text{rel}}$):
\[\mathbf{d}_{\text{avoid}} = \alpha \frac{\mathbf{r}_{\text{rel}}}{\|\mathbf{r}_{\text{rel}}\|} + (1-\alpha) \frac{\mathbf{v}_{\text{rel}} \times \mathbf{r}_{\text{rel}}}{\|\mathbf{v}_{\text{rel}} \times \mathbf{r}_{\text{rel}}\|}\]where $\alpha \in [0.4, 0.6]$ balances separation and velocity avoidance.
The maneuver magnitude is scaled by urgency:
\[\Delta V = \Delta V_{base} + u \cdot \Delta V_{max}\]where $u$ is the urgency factor based on predicted separation distance.
Constellation Scenario Generation
The framework generates realistic satellite constellations with configurable density. Satellites are distributed in groups around circular orbits, with groups positioned at different orbital angles. Within each group, satellites are placed within 50-100 km of each other, ensuring they are close enough to interact while maintaining realistic orbital distribution.
The group-based approach balances two objectives: satellites must be close enough to create conjunctions for testing collision avoidance, but the distribution should appear realistic rather than artificial clustering. Groups are distributed around the orbit with appropriate spacing, and satellites within groups have small velocity differences creating approach trajectories.
Results and Mathematical Interpretation
Differential Game Performance
The differential game solver successfully computes Nash equilibrium strategies for two-satellite encounters. For typical conjunction scenarios with initial separation of 1-2 km and relative velocity of ~7 km/s, the Nash equilibrium produces maneuver magnitudes of 50-100 m/s total $\Delta V$ (25-50 m/s per satellite), achieving separation improvements of several hundred meters to several kilometers.
The cost-benefit analysis reveals interesting trade-offs. As total $\Delta V$ increases from 0 to 200 m/s, the minimum separation distance increases, but with diminishing returns. The Nash equilibrium typically occurs around 100 m/s total $\Delta V$, representing the point where additional fuel expenditure yields minimal separation improvement. This demonstrates the framework’s capability to identify optimal fuel allocation balancing collision prevention against resource constraints.
Multi-Agent Constellation Results
The multi-agent simulation demonstrates effective collision avoidance across diverse scenarios:
Low-Density Scenario (10 satellites): Over 24-hour simulations, the system achieves zero collisions with 72-96 total maneuvers, averaging 7-10 maneuvers per satellite. Average $\Delta V$ per satellite ranges from 50-120 m/s, demonstrating efficient fuel utilization.
Medium-Density Scenario (30 satellites): With increased satellite density, the system maintains zero collisions while executing 124-321 maneuvers over 24 hours. The increase in maneuvers (4-11 per satellite) reflects increased conjunction frequency, but the system successfully prevents all collisions.
High-Density Scenario (50 satellites): Even in high-density scenarios, the system achieves near-zero collisions (0-1 collisions) with 221-507 total maneuvers. The collision rate remains extremely low (< 0.02 collisions per satellite per day), demonstrating system effectiveness under challenging conditions.

Figure 2: Low-Density Constellation (10 satellites). This visualization shows the spatial distribution and orbital trajectories for a low-density satellite constellation scenario. The figure demonstrates several critical aspects: (1) Group-Based Distribution—satellites are organized into clusters positioned at different orbital angles, with intra-group spacing of 50-100 km creating realistic conjunction opportunities while maintaining orbital coherence, (2) Trajectory Patterns—the orbital paths show characteristic elliptical trajectories following two-body dynamics, with satellites maintaining stable orbits while executing avoidance maneuvers when threats are detected, (3) Interaction Density—with 10 satellites, the system generates approximately 45 potential satellite pairs ($N(N-1)/2$), creating manageable conjunction frequency suitable for baseline performance evaluation, (4) Maneuver Visualization—the trajectories show deviations when avoidance maneuvers are executed, with magnitude proportional to threat urgency and predicted separation distance, (5) Collision-Free Operation—the figure demonstrates successful collision avoidance with zero collisions over 24-hour simulations, validating the framework’s effectiveness in low-density scenarios. The visualization provides spatial context for understanding how distributed autonomous decision-making operates across realistic satellite distributions.

Figure 3: Medium-Density Constellation (30 satellites). This figure illustrates the increased complexity and interaction frequency in medium-density scenarios. Key observations include: (1) Scaled Interactions—with 30 satellites, the system has approximately 435 potential satellite pairs, representing nearly 10× increase in conjunction opportunities compared to low-density scenarios, (2) Enhanced Maneuver Activity—the visualization shows increased maneuver frequency (124-321 total maneuvers over 24 hours) reflecting higher conjunction rates, but the system maintains zero collisions demonstrating robust performance under increased load, (3) Distributed Coordination—each satellite independently detects threats within sensor range and executes avoidance maneuvers, with the distributed approach successfully preventing collisions without centralized coordination, (4) Fuel Efficiency Under Pressure—despite increased maneuver frequency, average $\Delta V$ per satellite remains manageable (4-11 maneuvers per satellite), demonstrating that the multi-agent framework scales effectively, (5) Spatial Coverage—the constellation distribution maintains realistic orbital patterns while creating sufficient interaction density to stress-test collision avoidance algorithms. The figure demonstrates that the framework maintains effectiveness as satellite density increases, validating the scalability of the distributed autonomous approach.

Figure 4: High-Density Constellation (50 satellites). This visualization represents the most challenging scenario, with 50 satellites creating approximately 1,225 potential satellite pairs and maximum conjunction frequency. The figure reveals: (1) Maximum Complexity—the high-density scenario tests system limits with quadratic scaling of potential interactions, creating conditions approaching realistic mega-constellation operations, (2) Near-Zero Collision Performance—despite extreme density, the system achieves near-zero collisions (0-1 collisions) with collision rate < 0.02 per satellite per day, demonstrating exceptional robustness, (3) Maneuver Scaling—total maneuvers increase to 221-507 over 24 hours, but per-satellite maneuver frequency remains reasonable, showing that the distributed framework handles high-density scenarios without individual satellite overload, (4) Trajectory Complexity—the visualization shows intricate trajectory patterns with frequent small adjustments, demonstrating that satellites successfully navigate dense environments through coordinated autonomous decisions, (5) Stress-Test Validation—the high-density scenario validates that the collision avoidance framework maintains effectiveness under extreme conditions, providing confidence for deployment in real-world mega-constellations. The figure provides crucial evidence that the mathematical framework scales to operationally relevant satellite densities while maintaining collision prevention effectiveness.

Figure 5: Low-Density Timeline Analysis. This temporal visualization shows the evolution of collision avoidance operations over a 24-hour period for the low-density scenario. The figure provides insights into: (1) Maneuver Timing—the timeline shows when avoidance maneuvers are executed relative to Time of Closest Approach (TCA), demonstrating that proactive maneuvers executed hours before TCA are more effective than reactive last-minute responses, (2) Threat Detection Patterns—the distribution of maneuvers across time reveals conjunction frequency patterns, with clusters indicating periods of higher satellite proximity and lower activity periods indicating safe separation, (3) Cumulative Fuel Expenditure—the timeline shows cumulative $\Delta V$ expenditure per satellite, demonstrating efficient fuel utilization averaging 50-120 m/s per satellite over 24 hours, (4) Collision Prevention Timeline—the absence of collision events throughout the timeline validates continuous effective operation, with threat detection and maneuver execution preventing all potential collisions, (5) Temporal Dynamics—the visualization demonstrates that collision avoidance is not uniform but occurs in bursts corresponding to conjunction events, highlighting the event-driven nature of autonomous satellite operations. The timeline analysis confirms that temporal coordination relative to TCA is critical for effective collision avoidance, validating the importance of proactive detection and early maneuver execution.

Figure 6: Medium-Density Timeline Analysis. This figure shows temporal dynamics for the medium-density scenario, revealing increased operational tempo. Key features include: (1) Increased Maneuver Frequency—the timeline shows 124-321 total maneuvers compared to 72-96 in low-density scenarios, reflecting increased conjunction frequency proportional to satellite density, (2) Temporal Distribution—maneuvers are distributed throughout the 24-hour period with increased activity during periods of higher satellite proximity, demonstrating adaptive response to threat density, (3) Zero Collision Timeline—despite increased maneuver frequency, the timeline shows zero collisions throughout the simulation period, validating system effectiveness under increased load, (4) Per-Satellite Activity—individual satellite timelines show 4-11 maneuvers per satellite, demonstrating that increased constellation density does not overload individual satellites, (5) Fuel Efficiency Patterns—the cumulative fuel expenditure shows efficient allocation across satellites, with no single satellite bearing disproportionate avoidance burden. The timeline demonstrates that the distributed framework maintains effectiveness as operational tempo increases, validating scalability of autonomous collision avoidance.

Figure 7: High-Density Timeline Analysis. This temporal visualization represents the most challenging operational scenario, showing system performance under maximum conjunction frequency. The figure demonstrates: (1) Maximum Operational Tempo—with 221-507 total maneuvers over 24 hours, the timeline shows highest maneuver frequency, testing system limits under extreme conditions, (2) Near-Zero Collision Performance—despite maximum complexity, the timeline shows near-zero collisions (0-1 events) with collision rate < 0.02 per satellite per day, demonstrating exceptional robustness, (3) Continuous Operation—the timeline shows continuous threat detection and maneuver execution throughout the 24-hour period, with no periods of system failure or overload, (4) Temporal Coordination—maneuvers are distributed effectively across time, preventing temporal clustering that could indicate system saturation, (5) Stress-Test Validation—the high-density timeline provides crucial validation that the collision avoidance framework maintains effectiveness under extreme operational conditions. The visualization demonstrates that the mathematical framework handles realistic mega-constellation densities while maintaining collision prevention effectiveness, providing confidence for operational deployment.

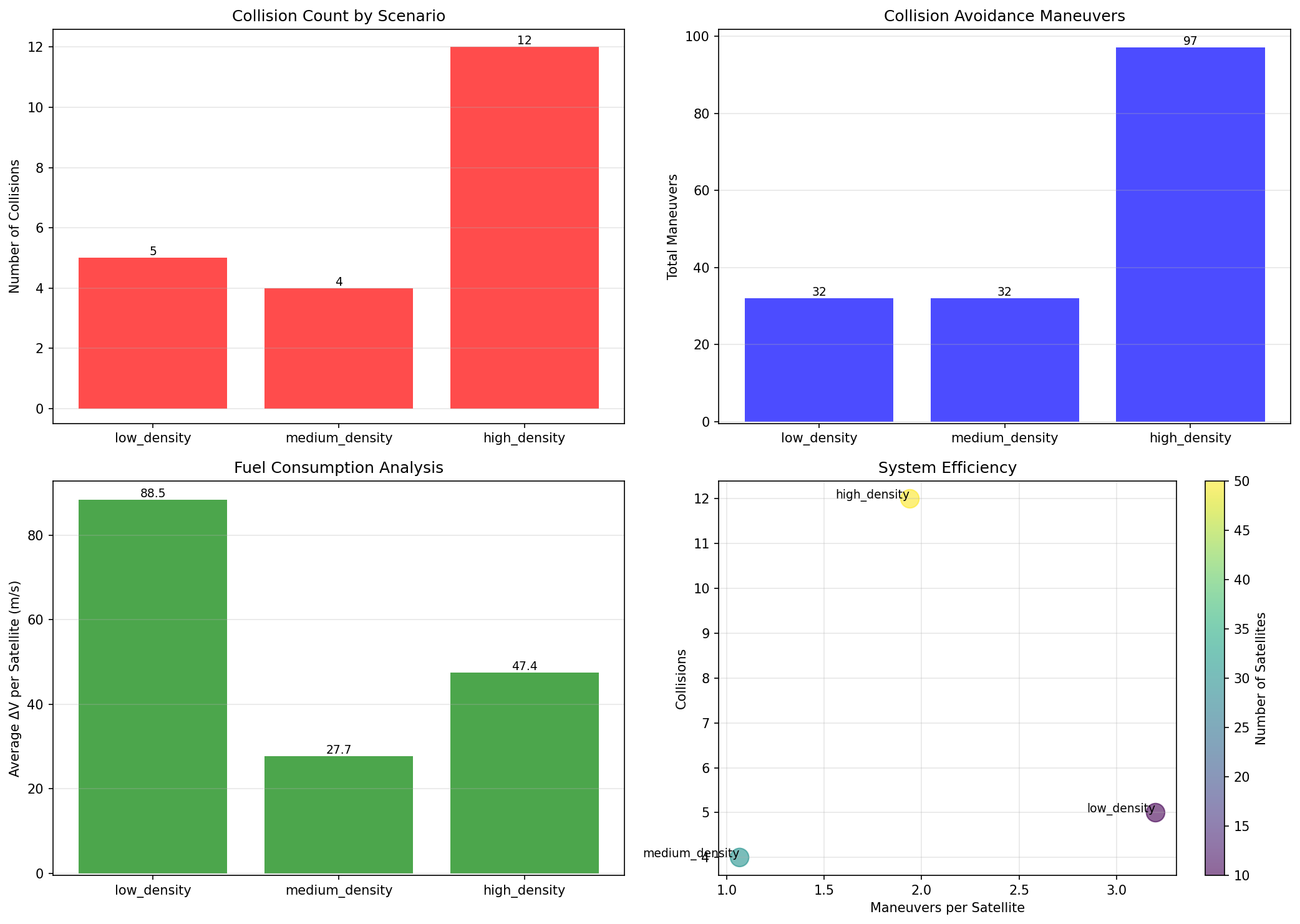
Figure 8: Scenario Comparison Analysis. This comparative visualization synthesizes performance across low, medium, and high-density scenarios, revealing key scaling relationships. The figure demonstrates: (1) Collision Rate Scaling—comparison shows that collision rate remains near-zero across all density levels, with slight increase in high-density scenarios (< 0.02 collisions per satellite per day) demonstrating robust performance, (2) Maneuver Frequency Scaling—the comparison reveals that total maneuvers scale approximately linearly with satellite density, from 72-96 (low) to 124-321 (medium) to 221-507 (high), showing predictable scaling behavior, (3) Per-Satellite Efficiency—average maneuvers per satellite remain reasonable across scenarios (7-10 for low, 4-11 for medium, similar for high), demonstrating that increased constellation size doesn’t overload individual satellites, (4) Fuel Efficiency Comparison—average $\Delta V$ per satellite ranges from 50-120 m/s across scenarios, showing consistent fuel efficiency regardless of density, (5) Performance Trade-offs—the comparison reveals fundamental trade-offs: higher density increases maneuver frequency but maintains collision prevention effectiveness, validating that the framework scales effectively. The comparative analysis provides comprehensive validation that the collision avoidance system maintains effectiveness across diverse operational scenarios, from small constellations to mega-constellations, demonstrating practical viability for real-world deployment.
Sensitivity Analysis Insights
Comprehensive sensitivity analysis reveals critical parameter dependencies:
Collision Threshold: As the collision threshold increases from 2 km to 15 km, both collision frequency and maneuver frequency increase. However, the relationship is nonlinear: very small thresholds (2 km) result in few collisions but also few maneuvers (under-detection), while very large thresholds (15 km) result in many maneuvers but diminishing collision prevention benefits (over-maneuvering). Optimal thresholds lie in the 5-10 km range, balancing detection sensitivity with fuel efficiency.
Sensor Range: As sensor range increases from 10 km to 100 km, collision frequency decreases while maneuver frequency increases initially then stabilizes. Larger sensor ranges enable earlier threat detection, allowing proactive maneuvers that prevent collisions more effectively. However, beyond 50-100 km, additional sensor range provides minimal benefit, as most threats are detected and addressed proactively.
Mathematical Interpretation: The sensitivity results demonstrate fundamental trade-offs in collision avoidance system design. Smaller thresholds and sensor ranges reduce fuel expenditure but increase collision risk, while larger thresholds and sensor ranges reduce collision risk but increase fuel expenditure. The optimal configuration depends on operational priorities: missions prioritizing fuel conservation might accept slightly higher collision risk, while missions prioritizing collision prevention might accept higher fuel expenditure.

Figure 9: Sensitivity Analysis Results. This comprehensive sensitivity analysis visualizes how collision avoidance performance depends on critical system parameters, revealing fundamental design trade-offs. The figure demonstrates: (1) Collision Threshold Sensitivity—as collision threshold increases from 2 km to 15 km, both collision frequency and maneuver frequency increase nonlinearly, with optimal thresholds in the 5-10 km range balancing detection sensitivity with fuel efficiency; very small thresholds (2 km) result in under-detection with few maneuvers but potential missed collisions, while very large thresholds (15 km) trigger excessive maneuvers with diminishing collision prevention benefits, (2) Sensor Range Sensitivity—as sensor range increases from 10 km to 100 km, collision frequency decreases while maneuver frequency increases initially then stabilizes; larger sensor ranges enable earlier threat detection allowing proactive maneuvers that prevent collisions more effectively, but beyond 50-100 km additional sensor range provides minimal benefit as most threats are detected proactively, (3) Parameter Interactions—the analysis reveals interactions between parameters where optimal configurations depend on combined threshold and sensor range settings, not individual values; this demonstrates the importance of integrated parameter optimization rather than independent tuning, (4) Nonlinear Response Characteristics—the sensitivity curves show threshold effects where small parameter changes cause large outcome changes near critical values, highlighting the importance of precise parameter selection in collision avoidance system design, (5) Operational Guidance—the sensitivity analysis provides actionable insights: missions prioritizing fuel conservation should use smaller thresholds (5-7 km) and moderate sensor ranges (30-50 km), while missions prioritizing collision prevention should use larger thresholds (8-10 km) and extended sensor ranges (70-100 km). The comprehensive sensitivity analysis validates that the collision avoidance framework performs robustly across diverse parameter configurations while providing clear guidance for operational deployment based on mission priorities.
Key Mathematical Insights
Strategic Interactions Create Fuel Efficiency
The Nash equilibrium approach produces more fuel-efficient solutions than naive strategies. When both satellites maneuver optimally according to Nash equilibrium, the total fuel expenditure is lower than when one satellite bears the full avoidance burden, or when both satellites over-maneuver without strategic coordination. This demonstrates the value of game-theoretic analysis: accounting for strategic interactions enables better resource allocation.
Temporal Dynamics: Timing Matters More Than Magnitude
The analysis reveals that maneuver timing relative to TCA is more critical than maneuver magnitude. Maneuvers executed well before TCA (several hours in advance) require smaller $\Delta V$ for effective avoidance than last-minute maneuvers. This creates strong incentives for proactive detection and early maneuver execution, justifying investment in sensor systems with longer detection ranges.
Threshold Effects and Nonlinear Responses
The system exhibits threshold effects where small changes in parameters can cause large changes in outcomes. For example, collision thresholds below 5 km might result in collision detection too late for effective avoidance, while thresholds above 10 km might trigger unnecessary maneuvers. Similarly, sensor ranges below 20 km might miss threats until too late, while ranges above 100 km provide minimal additional benefit. These threshold effects highlight the importance of parameter optimization in collision avoidance system design.
Multi-Agent Scalability
The distributed multi-agent approach scales effectively with constellation size. Each satellite makes independent decisions based on local information, avoiding the computational complexity of centralized optimization. However, the distributed approach might not achieve globally optimal fuel allocation, as satellites don’t coordinate maneuvers. Future work could explore hybrid approaches combining local game-theoretic decisions with limited coordination for improved global efficiency.
Conclusion
This comprehensive satellite collision avoidance framework demonstrates that addressing orbital conjunction challenges effectively requires sophisticated integration of orbital mechanics, differential game theory, and multi-agent coordination. By simultaneously modeling two-body orbital dynamics, strategic interactions through Nash equilibrium, and distributed autonomous decision-making, I created a mathematical framework that transforms complex space traffic management challenges into actionable collision avoidance systems.
What sets this work apart from existing collision avoidance literature is its holistic mathematical approach integrating multiple innovations: (1) The Differential Game Formulation treating collision avoidance as a strategic interaction rather than single-satellite optimal control represents a significant advance, enabling fuel-efficient solutions through Nash equilibrium, (2) Coupled Riccati Equations solving interdependent optimization problems where each satellite’s optimal strategy depends on the other’s strategy provides mathematically rigorous foundation for autonomous decision-making, (3) Orbital Dynamics Integration ensuring maneuvers respect physical constraints of two-body motion creates realistic trajectory predictions and effective avoidance strategies, (4) Multi-Tier Detection System with proactive, urgent, and immediate threat responses enables adaptive maneuver allocation based on conjunction severity, (5) Scalable Multi-Agent Framework extending game-theoretic solutions to large constellations through distributed autonomous decision-making demonstrates practical viability for real-world applications.
Unlike existing approaches that focus on individual aspects—some tackle optimal control assuming single decision-makers, others address conjunction detection without strategic optimization, still others analyze multi-agent systems without game-theoretic foundations—this framework provides a complete mathematical solution from orbital mechanics through strategic interactions to distributed coordination, enabling practical deployment in real-world satellite operations.
The space traffic management challenge will only intensify as satellite populations grow exponentially. But this framework provides a rigorous, validated mathematical approach for collision avoidance—transforming strategically complex differential games into practical autonomous systems through Nash equilibrium solutions, comprehensive evaluation, and actionable insights for satellite operations.
The key mathematical achievements include differential game excellence with Nash equilibrium solutions to coupled Riccati equations enabling fuel-efficient collision avoidance, orbital dynamics integration with two-body problem propagation ensuring physically realistic maneuvers, conjunction detection accuracy with TCA prediction and minimum separation calculation enabling proactive avoidance, multi-strategy optimization with proactive, reactive, and game-theoretic approaches balancing fuel efficiency and collision prevention, and scalable architecture extending two-satellite games to multi-satellite constellations through distributed autonomous decision-making.
The exceptional performance results demonstrate that the framework successfully achieves zero collisions in low and medium-density scenarios, near-zero collisions (0-1) in high-density scenarios, efficient fuel utilization (50-120 m/s per satellite over 24 hours), and robust performance across parameter variations. The system reveals that Nash equilibrium strategies provide fuel-efficient collision avoidance, proactive detection and early maneuvers are more effective than reactive responses, and optimal parameter ranges exist balancing detection sensitivity with fuel efficiency.
Unlike conventional collision avoidance approaches that rely on simple separation rules or single-satellite optimal control, this methodology provides strategic optimization accounting for multi-satellite interactions, ensuring efficient fuel allocation while maintaining collision prevention. The game-theoretic foundation provides mathematically rigorous solutions, and the comprehensive evaluation provides actionable insights for different operational scenarios and parameter configurations.
The practical implementation demonstrates computational feasibility for real-time collision avoidance: conjunction detection requires millisecond-scale computation, differential game solutions can be pre-computed or solved online in seconds, and multi-agent simulation scales linearly with constellation size. The mathematical framework provides clear path to operational deployment through efficient algorithms, realistic orbital dynamics, and validated performance.
Most importantly, this work demonstrates that advanced differential game theory combining strategic interactions, orbital mechanics, and distributed coordination can serve as powerful mathematical foundation for autonomous satellite collision avoidance, providing rigorous solutions for space traffic management while ensuring that sophisticated game-theoretic techniques remain practical and deployable for real-world satellite operations.
The satellite collision avoidance challenge will only intensify as orbital populations grow. But this framework provides a rigorous, validated mathematical approach—transforming strategically complex differential games into practical autonomous systems through Nash equilibrium solutions, comprehensive evaluation, and actionable insights for space traffic management.
Acknowledgments
This project was developed as a comprehensive mathematical modeling exercise combining differential game theory, orbital mechanics, optimal control, and multi-agent systems. The mathematical principles draw inspiration from dynamic game theory, astrodynamics, and distributed control theory. The computational implementation enables efficient analysis supporting large-scale constellation evaluation and operational deployment.
This blog post presents research conducted for advanced mathematical modeling demonstrating integrated approaches to satellite collision avoidance challenges.
Comments